ky开元
投标中心
招标中心
投标中心
联系我们contact us
山东永胜建设集团
0537-3167007
sdysjsjt@163.com
0537-3167007
www.raltrisan.com
您当前的位置:首页 > 开元(中国) > 投标中心

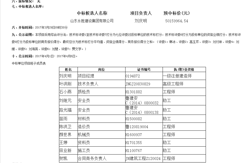
北临城学校(初中部)建设项目中标候选人公示

发表日期:2017-04-01 10:57:19 文章编辑:admin 浏览次数:4174

 

 

如没特殊注明,文章均为ky开元原创,转载请注明来自:/

Copyright@2010-2022 All rights reseved

ky开元     地址:山东省济宁市洸河路22号新闻大厦

版权所有:ky开元    技术支持:集团办公室

备案号:鲁ICP备16026939号-1